【概要、提供状況等】 |
 |
「災害用伝言ダイヤル(171)」は、災害発生により被災地等への安否確認の電話が殺到して電話がかかりにくい状態になった時に、被災地の自宅電話番号等をキーにして安否等の伝言をお預かりし、被災地内外の家族や親戚、知人等との安否連絡を可能にする声の伝言板です。
平成7年に発生した阪神・淡路大震災での教訓を踏まえ災害発生時の緊急連絡手段として開発されたもので、平成10年3月から提供を開始しています。最近では、九州・中国・四国・東海地方豪雨(平成22年7月)、奄美大島豪雨(平成22年10月〜11月)、東日本大震災等(平成23年3月〜8月)の際に運用する等、これまでに35回の運用を行い、約482万件※1のご利用をいただいております。
なお、昨年の「防災週間」(平成22年8月30日〜9月5日)における体験利用の利用件数は、全国で約29万件※1でした。
|
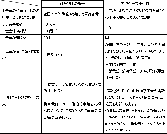
【運用時におけるご利用条件】 |
 |

| ※2 |
6時間を超えなくても、「体験利用」終了で伝言は削除します。 |
| ※3 |
伝言蓄積数、伝言保存期間は、災害の状況により異なります。最新の情報はNTT東日本、西日本公式ホームページ等でご確認ください。
|
|
【ご利用にあたっての留意点】 |
 |
| ・ |
家族や親戚、知人等との間で、登録の際の「キーとする電話番号」を予め決めておいて下さい。 |
| ・ |
限られた録音時間内で的確に情報を録音できるようお話し下さい。 |
| ・ |
伝言を再生する場合は、登録の際の「キーとする電話番号」を指定する事でご利用できます。 |
|
「災害用伝言ダイヤル(171)」の基本的操作方法
「171」をダイヤルし、音声ガイダンスに従って伝言の録音、再生を行って下さい。
 |
※1 |
センタ利用料について
伝言録音・再生を行うためのセンタ利用料は無料です。 |
 |
※2 |
通話料について
「メッセージの録音」操作時において、録音できる伝言数を超えていた場合、または、
「メッセージの再生」操作時において、お預かりしている伝言がない場合は通話料はかかりません。 |
| 覚えてください、災害時の声の伝言板 災害用伝言ダイヤル(171) |
|
|